近日,我校化学化工学院王英波教授团队在国际顶级期刊《Advanced Materials》上发表了题为“A High-Throughput Screened Copper-Doped Prussian Blue Nanozyme as a Diabetic Bone Regeneration Promoter with Integrated Antioxidant, Anti-Inflammatory, and Osteogenic Functions”的研究论文,该论文于2026年3月22日在线发表。
该研究由王英波教授团队与国科温州研究院、苏州大学骨科研究所杨晨研究员、四川大学华西医院罗奎教授联合完成。新疆师范大学博士研究生孟钊旭与中国科学院大学温州研究院曾真为共同第一作者。本研究首次提出了“成骨纳米酶”的新概念,为糖尿病骨缺损的修复提供了创新的材料学解决方案。

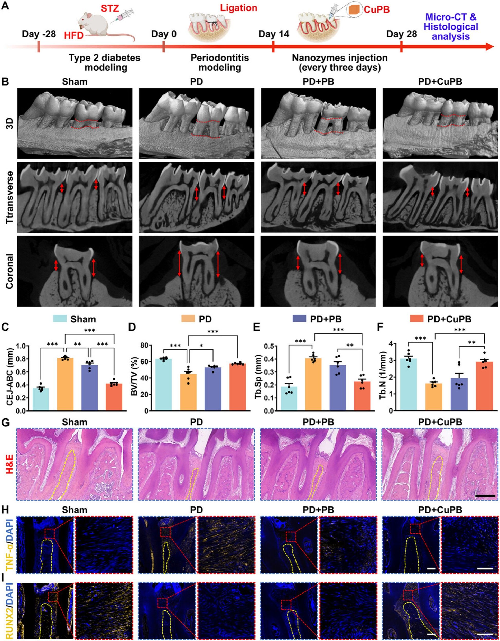
糖尿病患者的骨修复通常因高血糖引发的氧化应激和慢性炎症等问题而受到阻碍,导致骨愈合缓慢。传统的抗氧化材料如普鲁士蓝虽然能缓解氧化损伤,但难以促进骨形成。为此,王教授团队设计了一种具有抗氧化、抗炎及成骨三重功能的智能纳米材料。研究表明,铜掺杂普鲁士蓝(CuPB)在抗氧化及成骨活性方面表现优异,是理想的“成骨纳米酶”候选材料。

CuPB不仅能有效清除活性氧,还能通过可控释放铜离子激活细胞内PI3K-Akt信号通路,促进成骨转录因子RUNX2的表达,推动干细胞向成骨细胞分化及矿化。动物实验结果显示,CuPB能够显著促进糖尿病大鼠牙槽骨和颅骨缺损的修复,展现出巨大的临床应用潜力。
该项研究在生物医用材料领域取得了重要突破,不仅首次提出了“成骨纳米酶”的概念,也建立了高通量筛选和机制阐释的完整研究框架,为未来设计能够调控病理性微环境的智能生物材料奠定了理论基础。
王英波教授简介
王英波,新疆师范大学化学化工学院教授、博士生导师,入选自治区杰出青年科学基金、自治区天山英才青年拔尖人才,新疆储能与光电催化材料自治区重点实验室主任,主持多项国家自然科学基金项目,并在生物医用材料领域发表了30余篇SCI论文,申请发明专利17项,授权7项。研究团队在功能纳米材料和生物医用材料领域取得了持续的突破,并活跃于多学科交叉研究,致力于解决医学和能源领域中的重要技术难题。
杨晨,国科温州研究院、苏州大学骨科研究所研究员,主要从事生物活性陶瓷及其复合材料的开发与应用研究。研究领域包括纳米活性陶瓷、3D打印活性陶瓷及其复合材料等,特别应用于骨、皮肤、心脏等组织损伤修复和疾病治疗。迄今为止,在Advanced Materials、Advanced Science、Biomaterials、Nano Letters等国际顶级期刊上发表SCI论文50余篇,其中作为第一或通讯作者(含共同作者)发表40余篇。已申报或授权国家发明专利22项,主持国家自然科学基金、国家重点研发计划、浙江省自然科学基金等多个科研项目。现担任Scientific Reports和Clinical and Experimental Pharmacology and Physiology期刊编委,并且是中国生物材料学会生物陶瓷分会、烧创伤创面修复材料分会等多个学术组织委员。
罗奎,四川大学华西医院教授,博士生导师,长期从事影像医学与核医学、药物和生物材料的研究。其研究方向包括智能大分子药物/显影剂偶联物给药系统、MRI造影剂以及智能DNA、siRNA递送系统,尤其在肿瘤诊断与治疗领域具有广泛影响。罗奎教授已发表高质量研究成果100余篇,其中包括20余篇ESI热点和高被引论文。近十年来,他主持了多个国家级科研项目,包括科技部和自然基金委的重点课题,并且获得教育部自然科学一等奖。他还担任中国生物工程学会、生物医学成像技术分会等多个学术组织的职务,活跃于学术前沿。