王英波教授、白希高级实验师联合在《International Journal of Biological Macromolecules》发表负载杜氏盐藻油脂的静电纺丝纳米纤维敷料研究新成果
皮肤损伤后过量活性氧(ROS)会引发氧化应激和持续性炎症,严重阻碍愈合。杜氏盐藻(Dunaliella salina)油脂富含天然β-胡萝卜素等强抗氧化活性物,但极易失活。因此,设计一种有效负载杜氏盐藻(Dunaliella salina)油脂的体系,提高其在创面修复的生物利用度显得尤为迫切。

图1 纤维制备工艺及体外活性评价示意图
近期,新疆师范大学化学化工学院王英波教授、白希高级实验师联合在创面敷料研究领域取得重要进展。团队利用静电纺丝技术成功将杜氏盐藻油脂负载于聚己内酯/明胶纳米纤维中,开发出一种兼具抗氧化、抗炎及促愈合功能的多功能敷料。相关成果以“Multifunctional electrospun nanofiber mats based on polycaprolactone/gelatin incorporated with Dunaliella salina oil for potential antioxidant activity, anti-inflammatory activity and wound healing applications”为题发表于爱思唯尔数据库期刊《International Journal of Biological Macromolecules》(中科院二区TOP,IF=8.5)。硕士研究生张丽娟为第一作者,王英波教授、白希高级实验师为通讯作者。该工作获的新疆维吾尔自治区自然科学基金面上项目(2025D01A51)的资助。
该工作通过静电纺丝将盐藻油脂包封于聚己内酯/明胶纳米纤维中实现长效保护与释放。该纤维平均直径0.34–0.97 μm,可模拟细胞外基质结构。热分解温度达410 °C,拉伸强度最高为5.85 MPa,断裂伸长率162.67%。孔隙率>70%,水蒸气透过率3684–4051 g·m−2·d−1,接触角在63°–121°之间,24 h吸水率>170%,可持续释放盐藻油脂达30天,累计释放率>70%,遵循非Fickian扩散。CCK-8显示细胞存活率>80%,活死染色几乎无死细胞,溶血率<5%。细胞划痕实验表明负载10%杜氏盐藻油脂的聚己内酯/明胶纳米纤维组24h细胞迁移率达51.7%,显著高于对照组(33.8%)。

图2 负载杜氏盐藻油脂的电纺纳米纤维的抗炎活性的制备与表征
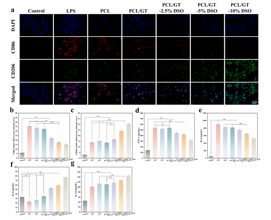
抗氧化活性方面,负载10%杜氏盐藻油脂的聚己内酯/明胶纳米纤维组对DPPH/ABTS自由基清除率大于98%。在H2O2或脂多糖诱导的小鼠腹腔巨噬细胞模型中,盐藻油脂纤维显著降低胞内ROS水平,提高细胞存活率。免疫荧光显示盐藻油脂纤维促使巨噬细胞由促炎表型M1向抑炎表型M2极化,酶联免疫测试证实该纤维可显著下调细胞促炎因子TNF-α、IL-6分泌水平,上调抗炎因子IL-4、IL-10促炎因子。本研究构建的负载杜氏盐藻油脂的聚己内酯/明胶静电纺丝纳米纤维敷料通过清除ROS、调节巨噬细胞极化和炎症因子,有效改善伤口微环境,在创面修复领域具有广阔应用前景。

图3负载杜氏盐藻油脂的电纺纳米纤维的抗炎活性

图4 负载杜氏盐藻油脂的电纺纳米纤维的抗炎活性
论文第一作者为硕士生张丽娟,新疆师范大学化学化工学院2023级研究生,主要从事静电纺丝纳米纤维伤口敷料及天然产物递送研究。
白希,高级实验师,硕士生导师。长期从事生物医用高分子材料、静电纺丝功能材料及天然产物控释体系的研究。主持自治区自然科学基金面上项目1项,横向项目1项。
王英波,博士生导师/博后导师,新疆师范大学化学化工学院副院长。自治区杰青、自治区青年拔尖人才,新疆储能与光电催化材料自治区重点实验室主任,中国生物材料学会委员、中国复合材料学会生物复合材料分会委员及新疆新材料产业联合体专家委员。主持国家自然科学基金3项、省部级以上课题5项。以第一作者/通讯作者发表SCI学术论文30余篇。申请发明专利13项,其中授权7项(已转化3项)。
王英波教授领衔的生物医用材料团队共有4名教师,其中正高级1名,副高级2名,青年博士1名,目前研究方向为功能纳米颗粒/生物材料:合成纳米材料,设计可调药物释放体系,应用于组织修复/再生、药物递送;天然产物活性成分与材料复合制备创面敷料,应用于创面修复;类淀粉样蛋白质聚集体应用于口腔医学(牙本质小管封闭、促进矿化修复龋齿)、应用于农业(水果保鲜、降低农残等);电极材料、聚合物电解质、柔性可穿戴、可植入储能器件;锌离子电池:聚合物电解质、电解质添加剂(锌阳极界面行为研究)。多项成果的连续发表,展现了我校在生物医用材料领域的扎实积累与创新能力。团队表示,将继续面向自治区五大战略定位需求,推动医工交叉,为学科发展与社会服务贡献新力量。

图5 王英波教授课题组合影(二排左二系本文第一作者硕士研究生张丽娟)